£0+
I want this!

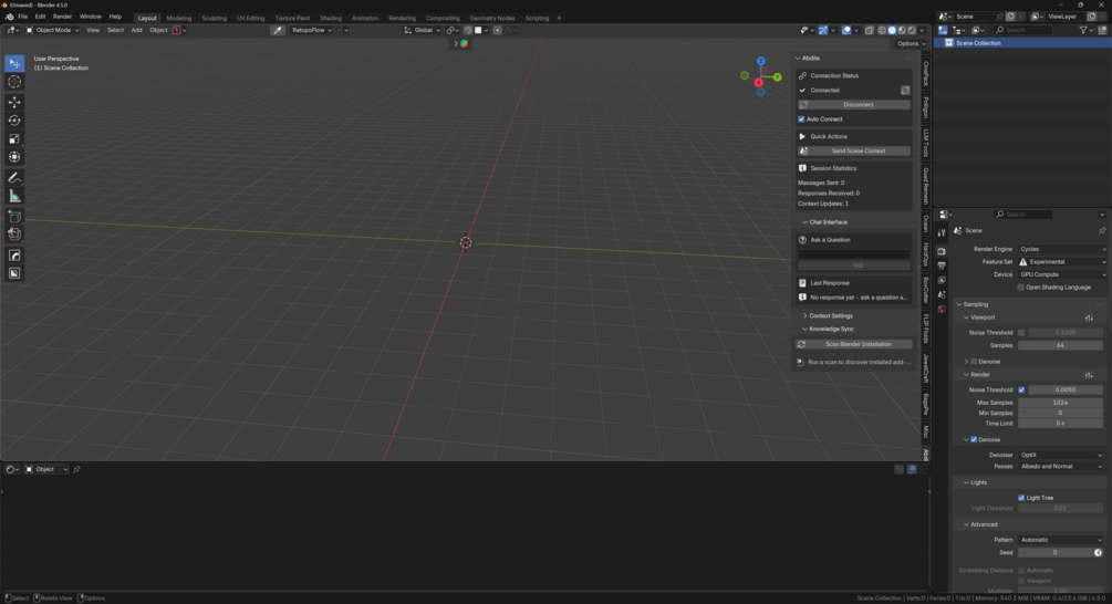
Abdita - Local AI Assistant for Blender - Free 7-Day Trial

£0+

Try Abdita on a real Blender project.
No credit card. Full features. Trial starts on first launch.

What you’re testing:

  • local AI (privacy-first)
  • automatic Blender scene context
  • your own docs/tutorials knowledge base
  • screenshot and node-graph analysis
  • offline use after setup

Important (so nobody gets confused)

This Gumroad product is £0+. To download the trial for free, enter £0 at checkout.


System requirements

  • Windows 10/11 (64-bit)
  • 8GB RAM minimum
  • NVIDIA GPU with 8GB+ VRAM recommended (CPU mode available)

Quick start

  1. Download Abdita
  2. Install the included Blender addon
  3. Choose a model that fits your hardware
  4. Ask questions with scene context included
  5. Add your documentation to improve the Knowledgebase

How to use the 7-day trial (best results)

Day 0 (15 minutes): install + addon + scan Blender runtime catalog + pick a model

Day 1: ask questions on a real scene (scene context is automatic)

Day 2: import 1–3 docs you trust (PDF/URL/YouTube transcript)

Day 3: upload a node screenshot and ask for a diagnosis

Day 5: add one course/tutorial pack and refine

Starter KB is included, but your custom docs are what make Abdita feel “tailored.”



After your trial

If it earns its place in your workflow, grab the full license: £59 launch price (then £79).


👉 Get Your License – £59 Launch Price

One payment. No subscription. Free updates forever.


Questions?

Reach me at hello@stefanoprea.com — I read every message.

£
I want this!
0 downloads

Full Version of Abdita - free to try for 7 days

Size
7.27 GB
Powered by